在現代電子設備中,電源管理是確保設備穩定運行的關鍵環節之一。無論是家用電器、計算機系統,還是通信和工業控制領域,都需要高效、可靠的電源模塊來提供穩定的電力支持。晶豐明源推出的BPA8604D隔離電源參考設計,憑借其卓越的性能和廣泛的應用領域,成為了眾多工程師和設計師的首選方案。

BPA8604D是一款高度集成的電源管理芯片,其設計充分考慮了現代電源系統對高效能、低功耗和高可靠性的需求。首先,該芯片集成了700V高壓MOSFET,這一特性使得BPA8604D能夠在寬電壓范圍內穩定工作,無需額外的高壓啟動電路,大大簡化了電源設計的復雜性。同時,它還集成了高壓啟動和自供電電路,進一步優化了電源的啟動過程,降低了啟動功耗。
低待機功耗是BPA8604D的另一大亮點。在當今節能環保的大趨勢下,低功耗設計對于延長設備的使用壽命和降低能源消耗具有重要意義。BPA8604D通過內置的軟啟動功能和優化的控制算法,能夠在設備待機時顯著降低功耗,同時保證電源的快速響應能力,確保設備能夠在短時間內恢復工作狀態。
此外,BPA8604D還具備優異的動態響應速度,能夠在負載快速變化時迅速調整輸出電壓,避免輸出過沖現象。這對于需要快速響應負載變化的設備來說至關重要,例如在通信設備中,快速的動態響應可以確保信號的穩定傳輸,避免因電源波動而導致的通信中斷。
BPA8604D的高性能使其能夠廣泛應用于多種電子設備中。在家用電器領域,它可作為輔助電源,為智能家電提供穩定的電力支持。例如,在智能冰箱中,BPA8604D可以為控制板和傳感器提供穩定的12V電源,確保冰箱的智能控制系統能夠正常運行,實現精準的溫度控制和節能管理。
在計算機系統中,BPA8604D同樣發揮著重要作用。它可以作為PC待機電源,為計算機在待機狀態下提供必要的電力,同時在開機瞬間快速響應,為系統啟動提供穩定的電源支持。這種高效的電源管理能力,不僅提高了計算機的啟動速度,還降低了待機功耗,延長了電源模塊的使用壽命。

在通信和工業控制領域,BPA8604D的應用更是不可或缺。通信基站和工業自動化設備通常需要長時間穩定運行,對電源的可靠性和穩定性要求極高。
BPA8604D的隔離設計和低功耗特性使其能夠滿足這些設備的嚴格要求,為通信模塊和工業控制器提供穩定的電源,確保設備在復雜的工作環境下能夠正常運行,減少因電源故障而導致的設備停機時間。
此外,BPA8604D還可應用于適配器和充電器中,為各種電子設備提供高效的充電解決方案。其穩定的輸出電壓和快速的動態響應能力,能夠確保充電過程的安全性和高效性,延長設備的電池壽命。
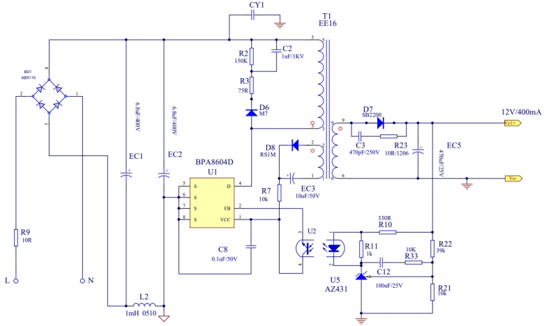
BPA8604D的電路設計簡潔而高效,充分體現了其高度集成化的特點。從電路圖中可以看出,整個電源電路主要由輸入濾波、整流橋、變壓器、反饋電路和輸出濾波等部分組成。輸入濾波部分采用了電解電容和貼片電容的組合,能夠有效濾除輸入電壓中的高頻噪聲,為后續電路提供穩定的輸入電壓。

整流橋采用了ABS210型號的2A1KV整流橋,能夠承受較高的輸入電壓,確保電路在寬電壓范圍內的正常工作。變壓器是整個電源電路的核心部件,其繞組參數和繞線方式經過精心設計,以實現高效的能量轉換和穩定的輸出電壓。反饋電路采用了光耦和AZ431組成的反饋環路,能夠精確地控制輸出電壓,確保其在不同負載條件下的穩定性。
實物圖展示了BPA8604D電源模塊的緊湊結構和簡潔布局。整個電路板采用了單面板設計,尺寸僅為72mm×33.5mm,適合安裝在空間有限的設備中。電路板上的元件布局合理,走線清晰,便于生產制造和維修。通過實物圖,我們可以直觀地感受到BPA8604D電源模塊的高效能和可靠性,其簡潔的設計理念和精湛的制造工藝,使其成為了現代電源設計的典范之作。


綜上所述,BPA8604D隔離電源參考設計憑借其集成化、高效能的產品特點,廣泛的應用領域以及簡潔高效的電路設計,在電源管理領域展現出了強大的競爭力。隨著電子設備的不斷發展和對電源性能要求的不斷提高,BPA8604D必將在未來的電源市場中發揮更加重要的作用,為各種電子設備提供穩定可靠的電力支持。