在當今智能化、高效化的電子設備發展趨勢中,電源管理芯片扮演著至關重要的角色?;蹌撔疽瞥龅腟I1321X系列非隔離降壓恒壓芯片,憑借其低電磁干擾(EMI)、高功率因數(PF)和緊湊型AC-DC解決方案的特點,成為了智能照明、智能家居和小家電領域中的理想選擇。

SI1321X系列芯片設計注重緊湊性與易用性,兼容CD32/43貼片電感和0410色環電感,無需額外的π型濾波或安規電容即可滿足EMI標準,大大簡化了電路設計。此外,輸入端免去了高壓電解電容的使用,進一步降低了成本和體積,使得該芯片在空間受限的應用場景中更具優勢。
采用創新的AC-DC輔助供電架構,無需復雜的處理即可輕松通過諧波、總諧波失真(THD)、功率因數(PF)和電磁兼容性(ERP)等認證,為智能照明和智能家居設備提供了高效、可靠的電源解決方案。
SI1321X能夠提供5V/3.3V的穩定輸出電壓,精度達到±3%。在典型應用條件下,輸出電壓紋波小于10mV,確保了供電的穩定性和可靠性,為各種電子設備提供了高質量的電源支持。
待機功耗極低,小于50mW,這對于需要長時間待機的智能設備來說是一個巨大的優勢,能夠有效降低能耗,提高設備的能效比。
支持85-305VAC的寬電壓輸入范圍,使得該芯片能夠適應不同地區的電網電壓波動,增強了產品的通用性和適應性。
輸出負載跳變響應時間低于200ns,這意味著在負載快速變化的情況下,芯片能夠迅速調整輸出,確保設備的穩定運行,特別適合對動態響應要求較高的應用場景。
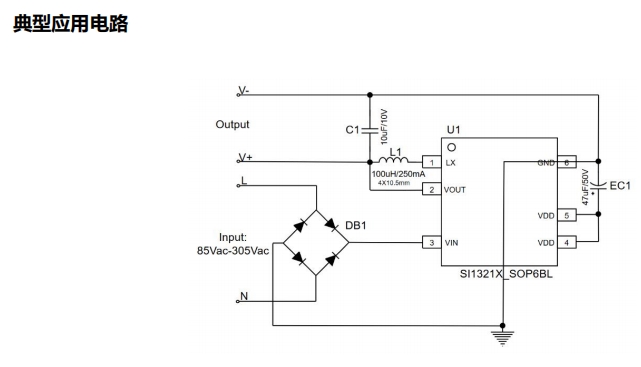
SI1321X的典型應用電路設計簡潔明了,易于實現。以下是一個基本的應用電路示例:

輸入端(VIN):連接到交流電源,支持85-305VAC的寬電壓輸入。
輸出端(VOUT):提供穩定的5V或3.3V輸出電壓,能夠滿足不同設備的供電需求。
開關腳(LX):連接到電感,用于控制電流的通斷,實現降壓功能。
地(GND):提供電路的接地參考點。
內部電源腳(VDD):為芯片內部電路提供電源,確保芯片的正常工作。
這種電路設計不僅簡單,而且能夠有效降低電磁干擾,提高電源的穩定性和可靠性。通過合理選擇電感和電容等外圍元件,可以進一步優化電路的性能,滿足不同應用場景的需求。
SI1321X系列提供了多種型號,以滿足不同應用場景的需求:
SI13213L:SOP6封裝,3.3V輸出電壓,半波整流時最大輸出電流為45mA。
SI13215L:SOP6封裝,5V輸出電壓,半波整流時最大輸出電流為30mA。
SI13213H:SOP6封裝,3.3V輸出電壓,半波整流時最大輸出電流為70mA。
SI13215H:SOP6封裝,5V輸出電壓,半波整流時最大輸出電流為50mA。
這些型號在輸出電壓和電流上有所不同,用戶可以根據具體的應用需求選擇合適的型號,以實現最佳的性能和成本效益。

SI1321X采用專利的電流控制方式對VDD電容充電,充電電流自適應VIN電壓,從而顯著降低芯片損耗,提高芯片帶載能力。充電電流可根據不同負載調整電流檔位,當檢測到VDD電壓低于VDD_ovp_hys時開始對VDD進行充電,此時為小電流充電檔位;當檢測到VDD電壓低于VDD_L時切換為大電流充電檔位。當檢測到VDD電壓高于VDD_ovp時關閉開關,停止充電,實現低待機功耗。
在AC充電窗口內,芯片檢測到VDD電壓高于VDD_ovp時,內部邏輯關閉充電電流,防止過壓損壞,確保芯片的安全運行。
通過檢測電路實時監測電感上的電流,防止過流損壞。當電流達到預設的限流閾值時,觸發限流保護。當檢測到過流時,芯片會迅速關閉開關上管,直到下一個開關周期開始重新嘗試開啟,有效保護了芯片和外圍電路。
內置過零檢測電路,實時檢測電感電流是否降為零,優化開關時序,提升效率和可靠性。過零檢測電路通過內部電流采樣實時監測電感電流,并通過比較器比較采樣電流與零電流閾值,確保在電感電流降為零時觸發信號,減少開關損耗和反向電流。
當芯片溫度超過155℃時,芯片觸發過溫保護,關閉充電電流和DCDC輸出,防止芯片因過熱而損壞。當芯片溫度低于135℃時,芯片恢復工作,確保設備在高溫環境下的穩定性和可靠性。
SI1321X系列非隔離降壓恒壓芯片憑借其低EMI、高PF、緊湊型設計和高效能特點,成為了智能照明、智能家居和小家電領域的理想電源解決方案。其精準的輸出電壓、低待機功耗、寬電壓輸入范圍和高速響應能力,使其能夠滿足各種復雜的應用需求。通過創新的充電控制邏輯、過壓保護、電流限制和溫度保護功能,SI1321X不僅提高了電源的穩定性和可靠性,還為用戶提供了安全、高效的電源管理體驗。