GP8891BS是一款自供電原邊反饋恒壓恒流控制芯片,采用SOP-7封裝,內置800V高壓功率三極管,專為2.5W~3.5W小功率充電器設計。典型輸出規格為5V/700mA(3.5W),無需光耦、TL431和啟動電阻,外圍極簡,成本極具競爭力。
| 特性 | 參數/說明 |
|---|---|
| 功率范圍 | 2.5W ~ 3.5W |
| 輸出規格 | 5V/700mA(典型) |
| 內置功率管 | 800V高壓三極管 |
| 反饋方式 | 原邊反饋(PSR),無需光耦和TL431 |
| 啟動方式 | 自供電,無需啟動電阻 |
| 待機功耗 | <75mW |
| 開關頻率 | 70kHz |
| 恒壓精度 | ±4% |
| 封裝形式 | SOP-7 |
| 工作溫度 | -40℃~+150℃ |
關鍵優勢:
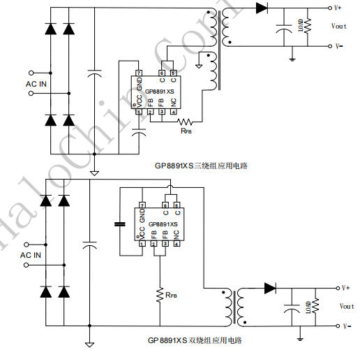
| 引腳號 | 名稱 | 功能描述 |
|---|---|---|
| 1 | VCC | 芯片供電端,內部自供電 |
| 2 | FB | 反饋輸入端,檢測輔助繞組電壓 |
| 3 | FB | 反饋輸入(雙FB設計,增強穩定性) |
| 4 | NC | 空腳 |
| 5 | C | 內置三極管集電極(高壓開關端) |
| 6 | C | 內置三極管集電極(高壓開關端) |
| 7 | GND | 芯片地 |
注:雙C引腳設計用于分散功率損耗,雙FB設計提高反饋采樣精度。


關鍵外圍元件:
芯片內部集成高壓啟動電路,上電后直接從高壓母線取電為VCC供電,無需外部啟動電阻。當VCC電壓達到啟動閾值(典型4.5V)時,芯片開始工作,之后由輔助繞組供電。
通過FB引腳檢測輔助繞組電壓,芯片在退磁時間中點采樣,與內部2.5V基準比較,調節開關占空比實現恒壓輸出。公式如下:
通過檢測原邊峰值電流和退磁時間占比(Tdem/Tsw ),芯片自動計算輸出電流。當輸出電流達到設定值時,進入恒流模式,輸出電壓下降以維持電流恒定。
內置線損補償電路,根據負載電流自動提升輸出電壓設定值,補償線纜壓降。補償量可通過FB分壓電阻比例調節。

| 應用場景 | 典型功率 | 說明 |
|---|---|---|
| 手機充電器 | 3.5W(5V/700mA) | 替代傳統5V1A以下方案 |
| 無繩電話電源 | 2.5W-3W | 低待機功耗要求 |
| MP3/MP4充電器 | 3W | 小體積便攜設備 |
| PDA/電子書電源 | 3.5W | 恒流充電保護電池 |
| LED小夜燈/氛圍燈 | 1W-3W | 恒流驅動無頻閃 |
| 智能傳感器供電 | 2W | 長期待機低功耗 |
| 線性電源替代 | 2W-3.5W | 效率從40%提升至75% |
| RCC電源升級 | 2W-3.5W | 穩定性更好,元件更少 |
如需選購可以咨詢店鋪客服:https://detail.1688.com/offer/1035129740832.html?spm=a26286.8251493.description.2.221425b2W6etxN
GP8891BS憑借自供電、原邊反饋、內置高壓三極管三大特性,將外圍元件壓縮到10顆左右,對于需要5V/500mA-700mA輸出、成本極度敏感、空間受限的應用場景,如低端手機充電器、LED小燈、智能傳感器等,GP8891BS是當前市場上性價比極高的選擇,完美替代傳統線性電源和RCC方案。