PN8036芯朋微DIP7封裝 高性能小家電非隔離交直流轉換芯片
12V500MA DIP7 非隔離
12V500MA DIP7 非隔離
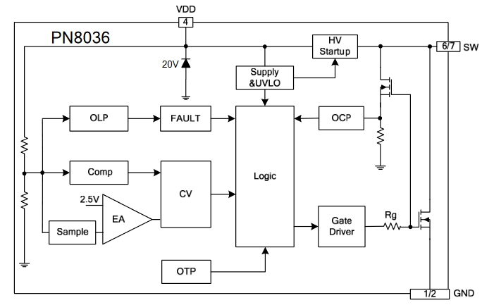
PN8036寬輸出范圍非隔離交直流轉換芯片 ,集成PFM控制器及650V高雪崩能力智能功率MOSFET,用于外圍元器件極精簡的小功率非隔離開關電源。PN8036內置650V高壓啟動模塊,實現系統快速啟動、超低待機功能。該芯片提供了完整的智能化保護功能,包括過流保護,欠壓保護,過溫保護,另外PN8036的降頻調制技術有助于改善EMI特性。、
1.內置650V高雪崩能力智能功率MOSFET
2.內置高壓啟動電路
3.優化適用于12V輸出非隔離應用
4.半封閉式穩態輸出功率6W@230VAC
5.改善EMI的降頻調制技術
6.優異的負載調整率和工作效率
7.保護功能
優異保護功能
過流保護(OCP)
過溫保護(OTP)
欠壓保護(UVLO)
